Jak zgłosić wynajem mieszkania do US i uniknąć problemów prawnych
Zgłoszenie wynajmu mieszkania do US jest kluczowe. Dowiedz się, jak to zrobić, aby uniknąć problemów prawnych i cieszyć się bezpiecznym najmem.
Zgłoszenie wynajmu mieszkania do US jest kluczowe. Dowiedz się, jak to zrobić, aby uniknąć problemów prawnych i cieszyć się bezpiecznym najmem.
Jak osuszyć teren gliniasty? Poznaj skuteczne metody na odprowadzanie nadmiaru wody oraz poprawę struktury gleby, aby zwiększyć wydajność upraw.
Ceny mieszkań spadają jak szalone. Dowiedz się, co wpływa na ich drastyczny spadek i jakie są prognozy dla rynku nieruchomości w Polsce.
Sprawdź, jak wykryć kradzież prądu w bloku. Poznaj sygnały ostrzegawcze i skuteczne metody, aby uniknąć strat i zapewnić bezpieczeństwo.
Jak obliczyć powierzchnię działki? Poznaj proste metody i przydatne narzędzia, które ułatwią Ci pomiar powierzchni działek o różnych kształtach.
Jak płacić czynsz za mieszkanie? Sprawdź najpopularniejsze metody płatności, unikaj opóźnień i dodatkowych kosztów związanych z wynajmem.
Zastanawiasz się, czy wynajem się opłaca? Sprawdź kluczowe czynniki wpływające na rentowność inwestycji w nieruchomości i podejmij świadomą decyzję.
Czy właściciel mieszkania może wyrzucić osobę zameldowaną? Sprawdź, jakie są prawa lokatorów i procedury eksmisji w Polsce.
Wybierz idealne pnącza wieloletnie na balkon w bloku. Odkryj rośliny, które są piękne, łatwe w pielęgnacji i doskonale sprawdzą się w Twojej przestrzeni.
Dowiedz się, kto płaci za notariusza przy wynajmie mieszkania. Poznaj zasady, aby uniknąć nieprzyjemnych niespodzianek związanych z kosztami!
Ile zarabia radny osiedla? Sprawdź zaskakujące różnice w wynagrodzeniach radnych w Polsce oraz czynniki wpływające na ich diety.
Zastanawiasz się, gdzie kupić mieszkanie na wynajem? Sprawdź najlepsze lokalizacje i kluczowe czynniki, które pomogą uniknąć złej inwestycji.
Ile kosztowało mieszkanie w latach 80? Sprawdź zaskakujące ceny i realia życia, które kształtowały rynek nieruchomości w tamtym okresie.
Czy deweloper może podnieść cenę mieszkania? Sprawdź, jakie masz prawa i w jakich sytuacjach możliwe są podwyżki cen w umowach deweloperskich.
Kto płaci podatek od nieruchomości? Sprawdź obowiązki właścicieli, użytkowników i współwłaścicieli oraz dowiedz się o dostępnych ulgach i wyjątkach.
Zastanawiasz się, czy mieszkanie z licytacji komorniczej to dobra inwestycja? Poznaj kluczowe ryzyka i korzyści związane z takim zakupem.
Ile kosztuje wynajem mieszkania w Dubaju? Sprawdź ceny w popularnych dzielnicach oraz dodatkowe opłaty, aby dobrze zaplanować swój budżet.
Dowiedz się, kto płaci agencji za wynajem mieszkania i jak uniknąć dodatkowych kosztów. Zrozum zasady wynajmu i zabezpiecz swoje finanse!
Zastanawiasz się, do kiedy rozliczenie za wynajem mieszkania? Sprawdź terminy, aby uniknąć kar podatkowych i zapewnić sobie spokój finansowy!
Oblicz podatek od wynajmu mieszkania ryczałt krok po kroku. Dowiedz się, jak uniknąć błędów i poprawnie ustalić wysokość podatku.
Zabezpiecz wynajem mieszkania przed nieuczciwymi najemcami. Dowiedz się, jak skutecznie chronić swoje interesy i uniknąć problemów finansowych.
Dowiedz się, jak pobierać opłaty za wynajem mieszkania w prosty sposób. Poznaj najlepsze metody, które ułatwią zarządzanie płatnościami i unikną problemów.
Dowiedz się, kto płaci prowizję dla biura nieruchomości przy wynajmie. Poznaj modele rozliczeń i zrozum, jak uniknąć nieprzyjemnych niespodzianek.
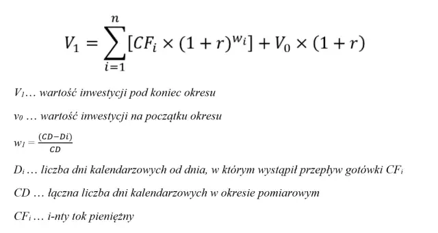
Jak obliczyć wartość nakładów na nieruchomość? Poznaj metody wyceny i uniknij strat finansowych dzięki skutecznym strategiom inwestycyjnym.
Dowiedz się, jak przekształcić spółdzielnię mieszkaniową we wspólnotę. Poznaj kluczowe kroki, wymagane dokumenty i skutki finansowe przekształcenia.
Zastanawiasz się, o co pytać przy wynajmie mieszkania? Sprawdź kluczowe pytania, które pomogą uniknąć problemów i zapewnią komfortowy wynajem.
Oblicz stopę zwrotu z wynajmu mieszkania, unikając błędów finansowych. Dowiedz się, jak prawidłowo analizować ROI i ROE, aby maksymalizować zyski.